加勒比水世界
欢乐世界
精彩活动
最新公告
精彩图片
园区资讯
最新公告
关于我们
交通指南
人才招聘
10:00-17:00
徐州乐园光影城堡秀灯光设备采购项目招标公告
徐州乐园主通道泳衣零售车招商项目招标公告
2022加勒比水世界园内商业招商全面开启
徐州乐园临时闭园公告
你的Flash Player版本太低!
点击这里下载最新的Flash Player
当前位置:
最新资讯
>
最新公告
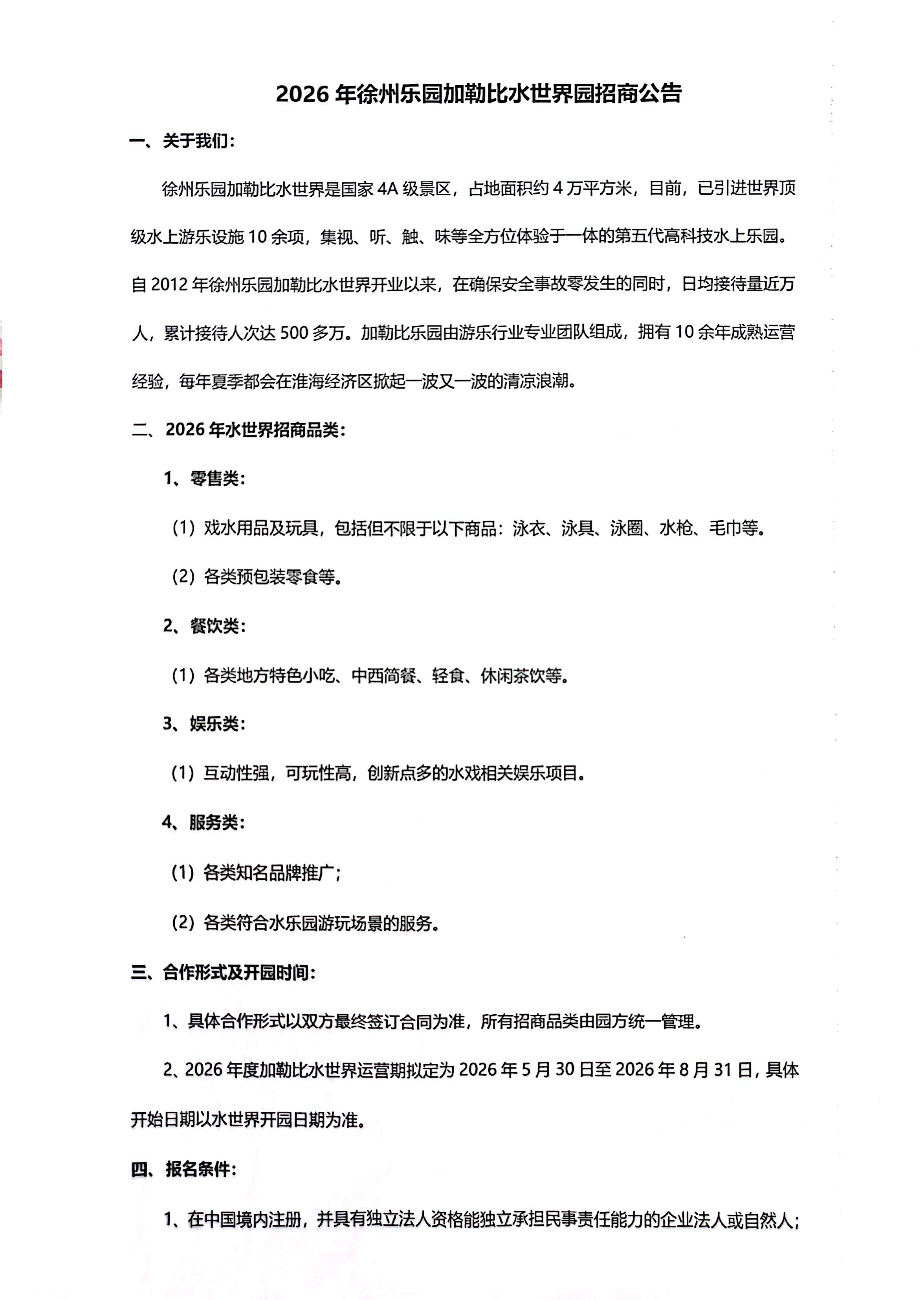
徐州乐园度假区招商公告
$ArticleID$
发布时间:2026-04-27【
大
小
】
上一篇
无
下一篇
>徐州乐园度假区招商公告
回到顶部
分享到:
园区资讯
最新公告
精彩活动
交通指南
票价查询
精彩图片
交通指南
票价查询
关于我们
人才招聘
苏州高新(徐州)商旅发展有限公司 版权所有
苏ICP备12028635号-1